Электронный балласт: устройство, ремонт и схема подключения для люминисцентных ламп
Люминесцентные лампы в свое время произвели настоящую революцию в освещении, так как по своей светоотдаче они превосходят обычные лампы накаливания в несколько раз. Например, одна лампа дневного света (это еще одно название люминесцентных ламп) мощностью 20 Вт дает такой световой поток, который доступен только лампе 100 Ваттной лампе накаливания. Если лампу накаливания просто можно подключить в сеть, используя только патрон выключатель и провода, то люминесцентной лампе, как «капризной даме», надо создать особые «комфортные условия». Ее надо вначале подготовить к пуску, потом запустить, а после того, как она загорится постоянно следить за ее «самочувствием». Этим занимаются пускорегулирующие аппараты (ПРА). Самым современным и эффективным ПРА является электронный ПРА (ЭПРА), который принято называть электронный балласт.

Электронный балласт
Электронный балласт
Слово «балласт» в названии этого устройства может вызвать у некоторых читателей определенный диссонанс, так как одним из его значений является бесполезный груз, который приходится нести. Однако, балласт не всегда бывает бесполезным, а иногда и необходимым. Например, без балласта любое судно не имело бы нужную посадку и остойчивость, а дирижабли и аэростаты не могут регулировать высоту своего полета. Кстати, происхождение слова «балласт» лингвисты отдают голландцам – нации мореплавателей и судостроителей. Поэтому мы предлагаем понятие электронного балласта воспринимать сугубо в положительном ключе, как то, что действительно необходимо.
Условия, необходимые для запуска и горения люминесцентной лампы
Рассмотрим кратко устройство лампы и узнаем какие процессы в ней происходят.

Люминесцентная лампа и процессы в ней происходящие
Люминесцентные лампы могут быть различной формы, но самыми распространенными являются линейные, которые имеют вид вытянутого герметичного цилиндра, сделанного из тонкого стекла. Воздух изнутри откачивают, но закачивают инертные газы и пары ртути. Смесь газов в лампе находится под пониженным давлением (приблизительно 400 Па).
С одного и другого конца лампы есть по электроду (катоду) сложной конструкции. Каждый катод имеет два штырьковых разъема снаружи, а внутри между ними размещена вольфрамовая спираль с особым эмиссионным покрытием. Если к противоположным катодам приложить напряжение в 220 В, то в лампе ничего не произойдет, так как разреженный газ просто так не проводит электрический ток. Известно, что для протекания электрического тока необходимо два условия:
-
Наличие свободных заряженных частиц (электронов и ионов).
Наличие электрического поля.
Когда мы подаем на катоды переменное напряжение в 220 В, то с электрическим полем в колбе будет все в порядке, так как оно существует в любой среде, даже в вакууме. Но основная «трудность» — это наличие свободных заряженных частиц. Газ в колбе нейтрален и на изменения поля никак не реагирует. Для получения тлеющего газового разряда существуют два способа:
-
Первый способ заключается в том, что на катоды лампы сразу подают очень высокое напряжение, которое принудительно «вырывает» электроны с катодов и «пробивает» газ в лампе, что вызывает его ионизацию и появление разряда. Такой пуск называется «холодным», он позволяет стартовать лампам очень быстро. Мало того, такой способ может заставить светиться те лампы, которые уже не работают в стандартных светильниках из-за перегоревших спиралей катодов (одной и даже двух).
Второй способ предполагает плавный нагрев спиралей, что вызывает электронную эмиссию (появление свободных зарядов), а затем поднятие напряжения на катодах до того порога, пока в лампе не возникнет разряд. Свободные электроны при этом разгоняются и ионизируют газ внутри колбы лампы.
Второй способ зажигания ламп предпочтительнее, так как при это срок их службы возрастает в разы. Метод быстрого холодного пуска очень популярен у радиолюбителей, которые делают, по их словам, «девайсы, реанимирующие дохлые лампы». Это, конечно, очень интересное экспериментальное поле для любителей посидеть с паяльником, но с точки зрения экономической целесообразности, такое занятие обычному человеку может показаться очень странным при цене новой лампы максимум в 100 рублей и сроке службы 12 000 часов. Не лучше ли новой лампе обеспечить плавный пуск и долгую службу, вместо «воскрешения» тех, что требуют утилизации. Если холодный пуск применять к новым лампам, то их катоды от «шокового» воздействия повышенным напряжением очень быстро станут негодными для работы в нормальных светильниках.

При помощи такого «девайса» горе-кулибины зажигают люминесцентные лампы
После того, как в лампе возникнет тлеющий разряд, ее сопротивление будет резко падать, и если оставить этот вопрос бесконтрольным, ток возрастет настолько, что в лампе зажжётся самая настоящая высокотемпературная плазменная электрическая дуга, которая приведет к быстрому выходу лампы из строя, которое может быть и с неприятными последствиями. Поэтому ПРА должны после зажигания лампы еще и ограничивать протекающий ток, сохраняя его таким, чтобы происходил именно тлеющий разряд.
На нашем портале есть статья, где подробно описываются все процессы, происходящие в люминесцентной лампе как во время старта, так и во время горения. Также в статье рассказано, как правильно подключить лампы с использованием электромагнитного балласта (ЭмПРА). Читаем: «Дроссель для люминесцентных ламп».
Исходя из всего вышеизложенного, можно отметить какие функции должны выполнять ПРА:
-
Плавный разогрев нитей накаливания катодов лампы, инициирующий термоэлектронную эмиссию.
Инициирование появления тлеющего разряда путем увеличения напряжения на катодах.
После появления разряда отключение накала, ограничение тока лампы и поддержание процесса горения даже при нестабильном сетевом напряжении.
В принципе, электромагнитные ПРА выполняют те же функции, но они очень чувствительны к сетевому напряжению и окружающей температуре.
Устройство электронного балласта для люминесцентных ламп
Электронный пускорегулирующий аппарат (ЭПРА) – это сложное электронное устройство, работу которого по принципиальной схеме поймет не каждый. Поэтому мы вначале покажем структурную схему, объясним назначение всех элементов, а потом уже кратко рассмотрим принципиальную.

Структурная схема электронного балласта
На входе ЭПРА должен присутствовать фильтр электромагнитных помех задача которого подавлять электромагнитные помехи, которые генерируются в электронном балласте. Если фильтра не будет, то помехи могут нарушить работу электронных устройств, находящихся рядом. Кроме этого, от ЭПРА в электросеть могут «просачиваться» высокочастотные помехи. Некоторые производители из страны с самым большим населением не впаивают на печатной плате элементы, относящиеся к фильтру, хотя места для них предусмотрены. Такое «жульничество» трудно заметить, так как ЭПРА работать будет. Только «вскрытие» и осмотр специалистом поможет выяснить – есть в электронном балласте фильтр или нет? Поэтому стоит выбирать ЭПРА только известных производителей.

Именно здесь должен находиться фильтр электромагнитных помех
После фильтра помех следует выпрямитель, собранный по обычной диодной мостовой схеме. Для питания лампы сетевая частота в 50 Гц нас не устраивает, так как она вызывает мерцание лампы и хорошо слышимый шум дросселей. Для того чтобы этих неприятных вещей не происходило, в ЭПРА генерируют напряжение высокой частоты 35—40 кГц. Но для того чтобы можно было его получить необходимо иметь «исходное сырье» в виде постоянного напряжения. С ним легче делать различные преобразования.
Схема коррекции коэффициента мощности нужна для того, чтобы уменьшить влияние реактивной мощности. ЭПРА имеет индуктивный характер нагрузки, следовательно, ток отстает от напряжения на некоторый угол φ. Коэффициент мощности — это не что иное, как cosφ. Если отставания по фазе нет, то нагрузка активная, ток и напряжения полностью синфазны и поэтому φ=0°. А значит cosφ=1. Мощность вычисляется по формуле P=I*U* cosφ (I – это ток в Амперах, а U – это напряжение в Вольтах). Чем больше будет отставание по фазе тока, тем меньше будет коэффициент мощности cosφ и тем меньше будет полезная активная мощность и больше реактивная, которая бесполезна. Для того чтобы скорректировать отставание тока в схеме коррекции применяются конденсаторы, емкость которых точно рассчитана. В результате cosφ способен в хороших ЭПРА достигать значения 0,95. Это достаточно много!

Одно из лучших объяснений реактивной мощности (Q — это именно она)
Фильтр постоянного тока предназначен для сглаживания пульсаций, которые неизменно присутствуют после выпрямления диодным мостом. В результате получается постоянное напряжение 260—270 В, которое не совсем идеальное, так как небольшие пульсации все равно присутствуют, но совершенно достаточное для дальнейшего преобразования. Фильтр постоянного тока – это чаще всего электролитический конденсатор большой емкости, который подключается параллельно. Графики напряжения в зависимости от времени показаны на рисунке.

Графики напряжения из сети, после выпрямления диодным мостом и после фильтра постоянного тока (конденсатора)
Далее, постоянное напряжение поступает на самую сложную часть ЭПРА – инвертор. Именно в нем постоянное напряжение преобразуется в высокочастотное переменное. Большинство электронных балластов собраны по полумостовой схеме, обобщенный вид которой показан на следующем рисунке.

Обобщенная полумостовая схема инвертора ЭПРА
Между входными клеммами с выпрямителя и фильтра на инвертор подается постоянное напряжение примерно 300 В. На схеме обозначена нижняя клемма 300 В. Одними из главных элементов являются ключи К1 и К2, которые управляются с логического блока управления БУ. Когда замкнут один ключ, то другой разомкнут, они не могут находиться в одинаковом состоянии. Например, БУ подал команду на замыкание К1 и размыкание К2. Тогда ток потечет по следующему пути: верхняя клемма входа, Ключ К1, дроссель, нить накала одного катода лампы, конденсатор (параллельно лампе), блок защиты, конденсатор C2 и минусовая нижняя клемма. Затем замыкается ключ К2, а К1 размыкается и ток потечет по следующему пути (от плюса к минусу): верхняя клемма, конденсатор C1, блок защиты, спираль одного катода лампы, конденсатор (параллельный лампе), спираль другого катода лампы, дроссель, ключ К2 и нижняя клемма. Переключение ключей происходит с частотой примерно 40 кГц, то есть 40 000 раз в 1 секунду.
Электрический ток, протекая по таким траекториям, вызывает прогрев спиралей лампы и термоэлектронную эмиссию у катодов. Емкость конденсатора, подключенного параллельно лампе, подбирают такой, чтобы частота колебательного контура, образованного совместно с дросселем, совпадала с частотой переключения ключей. От этого возникает резонанс и на катодах лампы появляется повышенное напряжение – около 600 В, которого при такой частоте вполне достаточно, чтобы лампа зажглась. После того как это произошло, сопротивление лампы резко уменьшается и ток через конденсатор и спирали катодов уже не протекает. Лампа шунтирует конденсатор. Ключи продолжают работать, но на лампу уже подается более низкое напряжение, так как резонанса нет. Дроссель ограничивает ток в лампе, а блок защиты следит за всеми параметрами. Если в светильнике не будет лампы или она окажется неисправной, то блок защиты остановит генерацию переменного напряжения ключами К1 и К2, так как без нагрузки инверторы выходят из строя.
Обратная связь и управление яркостью есть не во всех ЭПРА, а только в самых лучших. Назначение обратной связи – следить за состоянием нагрузки и реагировать на это. Например, предпринята попытка запустить ЭПРА без лампы. Импульсные блоки питания от этого выходят из строя, но при наличии обратной связи просто на инвертор не будет дана команда о запуске. А также обратная связь позволяет менять частоту генерации инвертора. При запуске лампы она может быть 50 кГц, а после этого снижаться до 38—40 кГц.
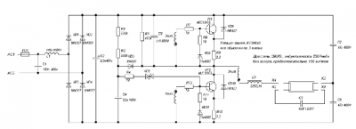
Примерно по такому алгоритму работают все ЭПРА. В качестве ключей применяются высоковольтные биполярные транзисторы. В самых лучших инверторах применяют полевые транзисторы, которые еще называют MOSFET. Они имеют лучшие характеристики, но и цена на них существенно выше. Представим типичную принципиальную схему простого ЭПРА.

Типичная принципиальная схема простого ЭПРА
Подробно разбирать работу этой схемы не будем, понимая, что большинство читателей не поймет. Просто проведем аналогию с предыдущей схемой. Роль ключей К1и К2 выполняют транзисторы Т1 и Т2. Частоту переключения определяет симметричный динистор DB3, конденсатор C2 и резистор R1. Когда на вход устройства подается напряжение 220 В, то оно после выпрямления начинает заряжать конденсатор С2. Скорость заряда определяет резистор R1, чем больше его сопротивление, тем дольше будет заряжаться конденсатор. Как только напряжение на конденсаторе превысит порог открывания динистора (примерно 30 В), он открывается и подает импульс на базу транзистора T2. Он открывается и через него начинает протекать ток. Как только конденсатор C2 разрядится и напряжение на нем упадет ниже 30 В, динистор закроется, соответственно и транзистор T2, но откроется транзистор T1, так как его база подключена к трансформатору TU38Q2, который согласует синхронную работу ключей и нагрузки. Если открыт один транзистор, то будет закрыт другой. Как только транзистор закрывается, возникающее в обмотке другого транзистора ЭДС самоиндукции открывает его. Так происходит автогенерация переменного напряжения в инверторе.
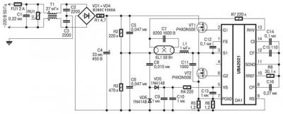
В самых лучших современных моделях ЭПРА кроме MOSFET транзисторов также используются интегральные микросхемы (ИМС), которые специально предназначены для управления лампами. От их применения габариты устройства уменьшаются, а функциональные возможности сильно увеличиваются. Приведем пример схемы ЭПРА с ИМС.

Пример принципиальной схемы ЭПРА с интегральной микросхемой и MOSFET транзисторами
Главной деталью этого ЭПРА является интегральная микросхема UBA2021, «отвечающая» абсолютно за все происходящие в лампе и электронном балласте процессы. Лампы, которые будут работать с таким ЭПРА с такой ИМС будут служить очень долго.
Видео: Электронный балласт
Преимущества и недостатки электронного балласта
В настоящее время объем выпуска ЭПРА уже превысил выпуск электромагнитных балластов. И дальнейшая тенденция четко обозначена – электронные устройства заменят электромагнитные. В продаже уже практически невозможно найти светильники с классическими дросселями и стартерами и при ремонте чаще отдают предпочтение именно ЭПРА. Разберемся в чем же их преимущества?
-
Запуск лампы с ЭПРА производится по правильному и щадящему алгоритму, но тем не менее очень быстро – не более 1 секунды.
Частота, генерируемая ЭПРА, составляет 38—50 кГц, поэтому у люминесцентных ламп нет мерцания, утомляющего зрение, а также отсутствует стробоскопический эффект, характерный для электромагнитных ПРА.
Срок службы ламп, работающих с ЭПРА, увеличивается вдвое.
При перегорании люминесцентной лампы качественный ЭПРА сразу перестает генерировать переменное напряжение, что влияет на экономию и безопасность.
Применение ЭПРА исключает холодный пуск люминесцентных ламп, а это предотвращает эрозию катодов.
Электронные балласты работают абсолютно бесшумно, поэтому в жилых помещениях, больницах и школьных классах следует применять только ЭПРА.
Подключить ЭПРА очень легко, так как на них всегда есть очень понятная схема, с которой разберутся даже те, кто ни разу в жизни ничего не делал по электрике.
ЭПРА при работе не так сильно нагреваются, как электромагнитные балласты. Благодаря этому экономится электроэнергия. Экономия составляет примерно 30%.
Коэффициент мощности (cosφ) хороших ЭПРА может достигать 0,98. Для такого рода нагрузки — это очень хороший показатель.
Качественные ЭПРА могут работать при сниженном или завышенном напряжении в сети (160—260 В).
Электронные балласты имеют более высокий КПД, чем электромагнитные. Он может достигать 95%.
Для работы ЭПРА не требуются стартеры и конденсаторы, все необходимое для запуска и работы ламп уже предусмотрено в схеме.
ЭПРА по сравнению с ЭмПРА имеют сравнимые габариты, но гораздо меньшую массу.
При таком внушительном перечне достоинств мы можем сказать только о двух недостатках. Это более высокая цена и бо́льшая, чем у ЭмПРА вероятность выхода из строя при скачках напряжения в сети. Правда, последний недостаток относится только к тем электронным балластам, которые низкие как по качеству, так и по цене.
Как выбрать качественный электронный балласт
Электронные ПРА привыкли воспринимать отдельными блоками – коробочками прямоугольной формы, на которых имеются клеммы или разъемы для подключения ламп и сетевого напряжения. но не стоит забывать, что электронные балласты есть в каждой компактной люминесцентной лампе (КЛЛ) или как их любят называть – энергосберегающей лампе. Всю схему ЭПРА конструкторы ламп умудряются разместить на круглой монтажной плате, которую каким-то образом «запихивают» в корпус между светящейся частью и цоколем. Конечно, в такой тесноте этим балластам приходится несладко. Очень сильно стоит проблема отвода тепла от платы ЭПРА, которую каждый производитель решает по-разному. Точнее, можно сказать, что пока одни решают, другие не решают вовсе.

Каждая компактная люминесцентная лампа имеет в своем составе ЭПРА, находящееся внутри корпуса
Проконтролировать что находится в корпусе лампы, естественно, никто до покупки не даст, а сам вид платы и наличие на ней определенных элементов может многое рассказать специалисту. Некоторые производители, пользуясь скрытностью ЭПРА в КЛЛ, желают сэкономить на каких-то элементах, что отражается на работе лампы и сроке ее службы. Получается, что покупка КЛЛ по своей сути идентична покупке «кота в мешке»? К сожалению, это в большинстве случаев так. Известные мировые бренды, конечно, «грешат» этим меньше, но на них много подделок, поэтому стоит найти продавца, которому делают официальные поставки от производителя.
Существует способ, позволяющий судить о качестве ЭПРА в КЛЛ. Он не объективный, а субъективный, то, тем не менее им давно пользуются и уже он доказал свою состоятельность. В чем он заключается?
В хороших КЛЛ запуск лампы делают плавным, на катоды подают повышенное напряжение для зажигания тлеющего разряда только после прогрева. Эти процессы занимают какое-то время, поэтому при включении хорошей лампы всегда есть пауза между включением и ее зажиганием. Она небольшая, но ощутимая. Если же лампа зажигается холодной, то высокое напряжение, подают сразу и это вызывает мгновенный пробой и зажигание. Если пауза после включения не ощущается, то с большой долей вероятности можно сказать, что электронный балласт «упрощенный» и такую лампу лучше не приобретать. Некоторые производители «совершенствуют» схему ЭПРА, «выкидывая» с их точки зрения «лишние» детали.
При покупке электронного балласта в виде отдельного блока прежде всего надо узнать для каких именно ламп он предназначен. Все линейные люминесцентные лампы выпускаются с различными диаметрами трубок: T4 – 12,7 мм, T5 – 15,9 мм и T8 – 25,4 мм. Лампы T4 и T5 имеют цоколь G5 (расстояние между контактными штырьками 5 мм), а лампы T8 имеют цоколю G13 (расстояние 13 мм). от размеров люминесцентной лампы зависит ее мощность: чем она длиннее, тем мощность больше:
-
Лампе длиною в 450 мм соответствует мощность 15 Вт;
Лампе длиною в 600 мм, которые широко используются в подвесных потолках типа «Армстронг», соответствует мощность 18—20 Вт;
Лампе длиною 900 мм – 30 Вт
Лампе длиною в 1200 мм – 36 Вт;
И лампе длиною в 1500 мм соответствует мощность 58 Вт или 70 Вт.
О том соответствует ли электронный балласт какому-либо светильнику, предназначенному для определенного вида ламп узнать очень легко, так как вся необходимая информация уже есть в маркировке ЭПРА. Рассмотрим конкретный пример и узнаем, что означают те или иные цифры и символы. В общем виде маркировка образца ЭПРА выглядит так.

Маркировка ЭПРА сможет рассказать о многом
«Расшифруем» общую информацию об устройстве, которая находится в левой части ЭПРА.

Информация о производителе, вида ламп, модели и стране производства
Эта модель ЭПРА произведена компанией Vossloh-Schwabe Group, штаб-квартира которой находится в Германии. Однако Vossloh-Schwabe Group входит в состав японской группы Panasonic Electric Works. Продукция этого производителя выгодно отличается безупречным качеством и надежностью. А также из маркировки видно, что этот ЭПРА предназначен для работы с лампами T8, произведен в Сербии, где у Vossloh-Schwabe Group есть филиал. Рассмотрим еще то, что является важным в маркировке.

Обозначения входных клемм и подключение защитного нуля (PE)
Вход сетевого напряжения 220 В 50 Гц обозначается на корпусе откуда можно понять где расположены клеммы. Полярность не указана, значит, к этому ЭПРА фазу и ноль можно подключать произвольно. Провод заземления должен подключаться к корпусу, для этого на нем должен быть специальный винт. Переходим ближе к центру ЭПРА и смотрим на обозначения.

Еще одна порция очень полезной информации
Приятно, что на корпусе этого ЭПРА присутствует информация о проводе, которым можно делать коммутацию, его площади поперечного сечения и на какую длину снимать изоляцию, чтобы он хорошо расположился в клеммах.
Индекс энергоэффективности EEI является оценкой того насколько полно расходуется входная мощность именно на получение света от лампы. Вычисляется показатель КПД, который определяется отношением мощности лампы ко входной мощности Pл/Pвх, а затем по таблице 6.3, размещенной на странице 61 в документе, ссылка на который находится ниже, находится соответствие ЭПРА индексу энергоэффективности.
Европейские требования к осветительным устройствам, эл. лампам
В Европе действует определенный свод правил и норм, которому должны отвечать все применяемые устройства и материалы. Как в России действуют СНиПы, ПУЭ, СанПин, так «за бугром» у соседей действуют правила, которые обозначаются буквами EN и цифровым кодом. Этот список недаром присутствует в маркировке, так как при сдаче какого-либо объекта в эксплуатацию требуется документальное подтверждение оправданности применения того или иного устройства.
Основные характеристики этого ЭПРА прямо на корпусе напечатаны в виде таблицы:

Основные характеристики ЭПРА
Вся информация, представленная в таблице максимально точная и лаконичная, не требующая никаких пояснений, кроме положения точки tc, где максимальная температура не должна превышать в этом ЭПРА 60°C. Эта точка обозначена на корпусе балласта (справа от верхней части таблицы), она находится как раз в месте расположения транзисторных ключей – самых нагреваемых деталей электронного балласта.
Если нет в распоряжении электронного балласта, но есть светильник с известным типом ламп, применяемым в нем, то можно подобрать ЭПРА по каталогам производителей, которые легко найти в интернете. Приведем выдержку из каталога электромагнитных дросселей компании Helvar из Финляндии, продукция которой качественная и надежная. Для примера возьмем электронные балласты для ламп T8 из серии EL-ngn. Эти ЭПРА характеризуются: энергоэффективностью, «теплым» запуском люминесцентных ламп, отсутствием мерцания, хорошей электромагнитной совместимостью, малыми помехами, минимальными потерями и стабильными режимами работы.
| Электронные балласты для T8 люминесцентных ламп Helvar EL-ngn | ||||||||
|---|---|---|---|---|---|---|---|---|
|
|
||||||||
| Pл*К-во ламп | Модель балласта | EEI | Размеры, Д*Ш*В, мм | Масса, г | Мощн. Цепи, Вт | Ток цепи, A | P на лампу, Вт | Цена, руб |
| 14*1 | EL1x15ngn | A2 | 190*30*21 | 120 | 15 | 0,09—0,07 | 13 | 415 |
| 15*1 | EL1x15ngn | A2 | 190*30*21 | 120 | 15.5 | 0,09—0,07 | 13.5 | 415 |
| 18*1 | EL1x18ngn | A2 | 280*30*28 | 190 | 19 | 0,09—0,08 | 16 | 594 |
| 18*2 | EL2x18ngn | A2 BAT | 280*30*28 | 200 | 37 | 0,16—0,15 | 16 | 626 |
| 18*4 | EL4x18ngn | A2 BAT | 280*30*28 | 200 | 72 | 0,33—0,30 | 16 | 680 |
| 30*1 | EL2x30ngn | A2 BAT | 190*30*21 | 120 | 26.5 | 0,14—0,11 | 24 | 626 |
| 36*1 | EL1*36ngn | A2 | 280*30*28 | 191 | 36 | 0,16—0,15 | 32 | 594 |
| 36*2 | EL2x36ngn | A2 BAT | 280*30*28 | 205 | 71 | 0,32—0,29 | 32 | 626 |
| 58*1 | EL1x58ngn | A2 | 280*30*28 | 193 | 55 | 0,26—0,23 | 50 | 594 |
| 58*2 | EL2x58ngn | A2 BAT | 280*30*28 | 218 | 108 | 0,50—0,45 | 50 | 626 |
Кроме того, что показано в таблице, электронные балласты серии Helvar EL-ngn еще обладают общими для всех характеристиками. Перечислим их в следующей таблице.
| Характеристика | Показатель |
|---|---|
| Максимальная температура точки «tc», °С | 75 |
| Максимальная окружающая температура, °C | -20…+50 |
| Температура хранения, °C | -40…+80 |
| Максимально допустимая влажность | Без конденсации |
| Минимальное число пусков лампы | >50 000 |
| Переменное напряжение, В | 198—264 |
| Постоянное напряжение (для старта >190 В) | 176—280 |
| Максимальное перенапряжение, В | 320 В, 1 час |
| Коэффициент мощности (λ, cosφ) | 0,98 |
| Ток утечки на землю, мА |
Читатели наверняка заметили, что установка электронного балласта – это несложное мероприятие, не требующее участия электрика высшей квалификации. Можно сказать, что с этим справится любой. Чтобы не ошибиться при подключении мы предлагаем от руки нарисовать схему, а потом после соединения каких-то контактов в светильнике отмечать это в своем рисунке. Проверено – помогает.
Даже плохо нарисованная схема поможет хорошо собрать светильник Все современные светильники оборудованы так, что их для монтажа не требуется паяльник, нет нужды делать скрутки. Все соединения должны быть только в клеммах. Если провода, оставшегося от старой схемы подключения, не хватает, то ни в коем случае не надо делать скрутку или пайку. Лучше поменять этот участок на цельный провод. 1 метр прекрасного монтажного провода ПВ-1 с жилой 1 мм² стоит 7 рублей. Соединение с клеммой занимает несколько секунд, а для пайки уже нужны десятки минут. Видео: Замена двух электромагнитных балласта на один электронныйРемонт неисправного электронного балластаЭлектронный балласт – замечательное устройство, которое очень бережно относится к люминесцентной лампе, но, к сожалению, не может иногда сберечь само себя. Электромагнитный балласт в этом отношении гораздо надежнее, чтобы его «спалить» надо очень сильно «постараться». Диагностировать неисправность ЭПРА достаточно сложно для человека незнакомого с электроникой, но, тем не менее несколько советов мы дадим. Если при включении светильника с электронным балластом ничего не происходит, то надо попробовать поменять лампу, может, дело в ней. Для этого надо иметь заведомо исправную лампу, которую надо вставить в патроны светильника и попробовать запустить. Если опять ничего не происходит, то свое внимание уже надо переключать на ЭПРА, так как кроме него и ламп в светильнике ничего то и нет. Если нет под рукой исправной лампы, то можно мультиметром в режиме прозвонки проверить целостность спиралей. Если они целые и колба лампы целая, то, скорее всего, она исправна, если только возле катодов не будет наблюдаться сильное почернение слоя люминофора.
Проверка целостности спиралей катодов лампы мультиметром Электроника – это наука контактов. Так говорят специалисты. И прежде чем «лезть» в сложное устройство балласта, надо прозвонить все электрические соединения в светильнике, который, разумеется, должен быть отключен от сети. А также полезно прозвонить соединения при вставленной лампе. Чтобы убедиться, что штырьки ее цоколя входят в контакт с патроном. Если же и эти действия не выявили ничего «криминального», то пора посмотреть на «внутренний мир» электронного балласта. ЭПРА необходимо достать из корпуса, предварительно отключив разъемы или вынув провода из клемм. Если провода не промаркированы, то перед тем, как их отсоединять, надо их промаркировать каким-либо способом. Самым простым является наклеивание полосок малярного скотча с номером клеммы на провод. После этого балласт можно демонтировать из корпуса светильника. Внешний осмотр ЭПРА может тоже о много рассказать. Если было сильное термическое воздействие, то оно обязательно оставит следы. Можно отметить в каком именно месте был сильный нагрев, чтобы потом посмотреть какие элементы схемы могли его спровоцировать.
Видно, что этот ЭПРА по каким-то причинам сильно подогревался изнутри После вскрытия корпуса балласта надо внимательно осмотреть плату. Бывает, что даже осматривать ничего и не надо, так как бо́льшая часть элементов черные, с явными признаками перегрева. Ремонт такого ЭПРА будет экономически нецелесообразен, поэтому после выпаивания целых элементов (если они есть) плату можно выбросить.
ЭПРА слева можно смело отправлять на помойку Слабым местом любого электронного устройства являются электролитические конденсаторы, которые легко узнаются по «бочкообразному» виду. При несоблюдении их номиналов, при низком качестве, при превышении напряжения, при перегреве может произойти их вздутие и даже разрыв, который происходит из-за закипания электролита. Такие признаки явно говорят о неисправности, поэтому конденсатор выпаивается и проверяются все соседние элементы. Новый конденсатор стоит выбирать с бо́льшим рабочим напряжением, например, был на 250 В, а новый надо ставить уже на 400 В. Очень часто нечестные производители впаивают в плату ЭПРА элементы с более низким рабочим напряжением, что со временем и приводит к поломке.
Явный признак неисправности электролитического конденсатора После конденсаторов надо внимательно осмотреть все другие элементы, которые тоже могут своим внешним видом показать свою неисправность. Обычно очень явно «говорят» о себе сгоревшие резисторы – они темнеют, становятся черными как уголь, а иногда просто разрываются. Естественно, такие детали также надо менять, но при этом лучше выбирать по уровню рассеиваемой мощности на ступень или даже две больше, чем номинальное.
Сгоревший резистор не заметить трудно Резисторы можно прозванивать прямо в схеме, не выпаивая их, так как основная их неисправность – это перегорание, что равнозначно обрыву. Другие элементы – конденсаторы, диоды и транзисторы перед проверкой лучше выпаять из схемы, а потом воспользоваться специальным универсальным прибором для проверки.
Универсальный прибор для проверки радиодеталей Сгоревшие или «пробитые» диоды тоже очень часто можно легко увидеть по характерному потемнению, если они в пластиковом корпусе. Диоды в стеклянном корпусе часто разрывает на две части либо колба трескается. Прозвонить диоды очень легко. После выпаивания из печатной платы (можно только одну «ногу»), берется мультиметр и ставится на измерение сопротивления или на специальный режим, обозначенный диодом (если таковой есть). В прямом направлении диод должен хорошо проводить электрический ток. Для проверки этого красный щуп мультиметра соединяется с анодом, а черный с катодом (на диодах в пластиковом корпусе у катода есть полоска). Если мультиметр будет показывать какие-то значения сопротивления, то ток протекает. Поменяв щупы местами надо убедиться, что в обратном направлении диод не пропускает электрический ток, сопротивление его бесконечно. Если это так, то диод исправен. Во всех других случаях – неисправен.
Проверка диодов мультиметром в режиме измерения сопротивления Одной из самых «проблемных» деталей в ЭПРА являются транзисторы. Они работают в самых непростых условиях – им надо 40 тыс. в секунду включать и выключать большие токи, отчего транзисторы сильно нагреваются. При их перегреве свойства полупроводников меняются и может произойти «пробой», что сделает транзистор бесполезным. В итоге по цепи начинают «гулять» бесконтрольно большие токи, которые попутно выжигают и другие близкорасположенные элементы, имеющие наименьшее сопротивление. То есть транзистор не сгорает никогда в «гордом одиночестве», он «тянет» за собой и другой транзистор, и другие элементы. Для того чтобы транзистор не перегревался, его устанавливают на радиатор, рассеивающий тепло. И в хороших ЭПРА так и делают.
Образцовый электронный балласт. И фильтр помех есть, и транзисторы с радиаторами! Если радиаторов на транзисторах нет, то их можно установить самостоятельно, купив их в магазине радиотоваров и прикрутив винтом через отверстие в корпусе. При этом между транзистором и радиатором должна быть термопаста типа КПТ 8, что применяется для кулеров процессоров компьютеров. Внешне транзистор может не подавать никаких признаков своей неисправности и на вид быть абсолютно «здоровым». Может, это и так, но транзисторы в электронных балластах надо проверять всегда. Они – одно из слабых мест. Хоть некоторые источники в интернете и утверждают, что транзистор можно проверить, не выпаивая его из платы, но на самом деле это не так. Рассмотрим еще один вариант схемы ЭПРА.
Транзисторы в схеме окружены различными элементами пропускающими постоянный электрический ток Видно, что транзисторы буквально «обвешаны» различными элементами, которые хорошо проводят постоянный ток. Это означает, что прозвонка транзисторов прямо в схеме будет просто некорректной. Поэтому наш совет — транзисторы надо выпаять из платы полностью, так как в 80% случаев они будут все равно неисправны, если ЭПРА не рабочий. Проверить мультиметром транзистор проще простого, надо представить его в виде двух диодов, а потом проверить каждый из них.
Транзистор можно представить как два диода Если обнаружится хоть один сгоревший транзистор, то все равно надо менять оба, в любом случае. После выхода из строя одного из транзисторов по схеме, в том числе и по второму транзистору начинают бесконтрольно протекать немаленькие токи, которые могут вызвать какие-то изменения в кристалле полупроводника. И они, скорее всего, проявятся в дальнейшем. Дроссели и трансформаторы очень редко выходят из строя, но тем не менее проверить их стоит просто прозвонив обмотки мультиметром. Особого внимания к себе требует высоковольтный конденсатор, подключаемый параллельно катодам лампы. Бывает, что производители устанавливают конденсатор с рабочим напряжением не 1200 В, а с меньшим. Учитывая, что этот конденсатор участвует в запуске лампы, напряжение на нем может достигать 700—800 В, что может вызвать его пробой. Поэтому его проверять надо обязательно и в случае замены подбирать номиналом рабочего напряжения не меньше 1,2 кВ, а лучше 2 кВ. При проверке и диагностировании неисправностей в электронном балласте все равно лучше проверить абсолютно все элементы. Единственным «крепким» орешком, который невозможно проверить мультиметром является динистор. Его проверяют только на специальном стенде. Его пробой обычно виден, так как колба у этого элемента стеклянная. Но бывает, что при отсутствии внешних признаков выхода из строя в «молчании» ЭПРА виноват именно он. Поэтому лучше иметь под рукой новый динистор, тем более что цена на них копеечная. Видео: Ремонт электронного балласта светильникаВидео: Ремонт электронного балластаЗаключениеМассовое внедрение электронных балластов в схемы управления люминесцентных ламп позволила улучшить комфортность этого вида освещения, увеличить срок службы ламп, добиться солидной экономии электроэнергии. С ЭПРА люминесцентное освещение буквально получило «второе рождение» так как, кроме простого включения и отключения, «умная» электроника позволила еще и регулировать яркость в очень приличном диапазоне. Возросший интерес к электронным балластам, к сожалению, повысил активность нелегальных и нечестных производителей, которые наводняют рынок продукцией низкого качества. Это сильно портит репутацию ЭПРА в целом, но умные люди как понимали раньше, так и понимают сейчас, что лучше приобрести один хороший электронный балласт на 10 лет, пускай даже заплатив за него в два раза дороже, чем каждый год или два менять более дешевый. Поэтому стоит доверять только тем производителям, которую свою хорошую репутацию зарабатывали многие десятки лет.
Войти в систему
|











