Современная электропроводка в квартире своими руками
Квартира, в которой начинается ремонт — как чистый холст, как билет в новую жизнь. Надеюсь, Вы запаслись терпением, выдержкой, деньгами и — видением того, каким создадите по-настоящему «Ваше» жилье. А начать созидание придется с базы — электрической проводки.
Рекомендую крайне внимательно отнестись к этой стадии ремонта. Не просто пригласить электрика (в лучшем случае по рекомендациям знакомых) и отдать ему на откуп, а вникнуть в вопрос лично, да поглубже. Прочитав этот материал, Вы убедитесь, что на начальном этапе придется заморочиться чуть больше, чтобы по итогу получить действительно современный удобный «дом-крепость». В котором быт будет комфортным и рациональным.
Загвоздка в том, что понятие правильности в этом вопросе чрезвычайно размыто. От общепринятых еще с советских времен стандартов до прогрессивной и, собственно, уместной в 21 веке. О втором варианте я и попробую рассказать. И показать его возможности и преимущества. Безусловно, объять необъятное и изложить подробно все тонкости квартирной электропроводки в рамках одного материала невозможно. Но, надеюсь, получилось раскрыть главную мысль — о том, почему следует отходить от привычных приемов.
С чего начинается адекватный электромонтаж.
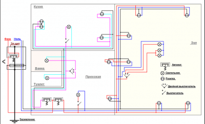
Итак, Ваша главная задача — добиться удобной и правильной схемы электрики. Простым языком: чтобы розетки и выключатели стояли в удобных местах (но не мозолили глаза), чтобы их с уверенностью хватало, чтобы техника работала без сбоев, а пользоваться электричеством в квартире было абсолютно безопасно. Достичь этого реально, следуя несложному алгоритму. И хорошее начало здесь — половина дела. С чего же начать? По уму — с планирования и составления технической схемы. Для чего придется пройти 3 основные стадии:
-
наметить место расположения щитка,
составить схему расположения розеток и выключателей,
прорисовать маршруты и рассчитать необходимое количество кабеля.
Для наглядности кое-где проиллюстрирую материал данными с сайта крупного электро и светотехнического магазина «АксиомПлюс». Там всегда актуальная техническая и ценовая информация.

Где установить щиток?
В 99% случаев ставят в прихожей, что не лишено логики. Разместив бокс в зоне входной двери на высоте около 1,5 метров от пола, Вы:
-
сократите до минимума длину питающего кабеля,
на выходе из квартиры сможете при необходимости отключать ненужные линии,
предотвратите доступ маленьких детей к содержимому.
Определив подходящее место, поставьте на стене метки, чтобы «не потерять». И идем дальше.
Обратите внимание: покупать сам щиток на этом этапе рано! Вы еще не знаете, какие модульные устройства и в каких количествах в нем расположатся, потому не имеете данных для выбора размера и емкости бокса. Все это станет известно позже. К тому же, ниже я расскажу о возможностях нового типа электрощитков. Обещаю — они окажутся находкой для многих.
Дальше по плану разметка розеточных групп и выключателей.
С этим вполне можно справиться самостоятельно, ведь кто лучше Вас знает, где разместите мебель, технику и светильники? Берите курс на удобство. Пройдитесь по квартире, определите, где понадобится основное и дополнительное освещение. Обсудите с другими членами семьи, как и где удобно пользоваться техникой им.

Затем на бумаге (или на копии плана квартиры), в мобильном приложении, на компьютере (как удобнее), набросайте схему расположения габаритной мебели (диванов, столов, кроватей, шкафов, ТВ и аудио аппаратуры, кухонной мебели). И уже после — места дислокации розеток и выключателей. Почему после? Чтобы по факту не оказалось, что треть точек подключения спрятались за громоздкими предметами интерьера и стали недоступными для пользования, а часть техники и включить-то некуда.
Совет: не экономьте на количестве розеток. В этом вопросе лучше пере, чем недо. Как показывает практика, на стандартную двухкомнатную квартиру идет не менее 50 шт. Группируйте их по 2-3-4, это удобно. А в дальнейшем, когда несколько точек подключения объединятся одной декоративной рамкой, и эстетично. «Сэкономите» на этом этапе — недополучите в бытовом комфорте. А со временем еще и «украсите» квартиру гирляндами проводов от удлинителей и тройников.
Придумали? Спланировали? Берите в руки карандаш с крепким грифелем (есть и специальные строительные) и.. почувствуйте себя Микеланджело.
Следующая задача — рисование на стенах и потолке.
Нарисуйте траекторию от каждой запланированной розетки и выключателя до щитка. Т.е., от точки на стенах, где они будут расположены в скором будущем. Основные кабельные трассы ведите или по полу, или по потолку. Как выбрать? Если планируется пол с подогревом, то потолочная прокладка кабеля фактически единственно возможный вариант и на практике чаще всего применяемый.
Справедливости ради сделаю ремарку. Теоретически «теплый пол» не мешает прокладке кабельных трасс в полу. Здесь вопрос упирается в толщину стяжки: например, в 10-сантиметровый слой стяжки можно смело залить все, что угодно. Но в квартирах обычно стараются не «съедать» так много. О «теплом поле» (и о том, как, собственно, «съесть» поменьше высоты), поговорим ниже детальнее.
Рисуя, следите, чтобы линии шли сверху до розеток (каждая на 0,3 м от пола) и выключателей (на 0,9-1 м от пола) строго вертикально, а все повороты проходили только под прямым углом.

В результате художеств Вы получите множество нарисованных линий, сходящихся в одной точке — в месте установки квартирного электрощита. Зачем это делать? Для предварительного подсчета необходимого метража кабеля.
Совет: промаркируйте каждую карандашную линию, внятно отметив, откуда будет прокладываться данный кабель. Это значительно облегчит и ускорит монтаж в дальнейшем.
Зачем так много линий?
Важно понять: прогрессивный подход к организации электропроводки предполагает, что каждая розетка или выключатель соединяется проводом с щитком напрямую, без распределительных коробок и без соединений. Это самое надежное и качественное, что Вы можете сделать с домашней электропроводкой. Откровенно говоря, основная причина пожаров по причине неисправностей в электропроводке как раз-таки места соединения проводов. Это самое проблемное место. Соответственно если нет соединений, риски в разы ниже.

Это удобно. Автономные контуры всегда практичнее, чем все розетки, запитанные одним кабелем. Случилась авария в одной, отключили всю линию «до выяснения» — и сидите без возможности включить электроприборы хоть куда-нибудь. Плюс часто обойдется дешевле. Ну как минимум не дороже, раскрою тему ниже.
Как до сих пор делают электрики, и почему это неправильно.
Не стану говорит за всех специалистов, но факт остается фактом. Долго еще не переведутся мастера, мыслящие и действующие по стандартам прошлого века. Не по потребностям современного жилья с его электрической начинкой. Что это значит? А то, что проект разводки и расчеты кабеля, а, соответственно, и автоматики, происходит с оглядкой на безнадежно устаревшие стандарты. Стандарты, по которым Вы переплачиваете, получая электропроводку с минимальным потенциалом.
В лучшем случае эти слегка заскорузлые рекомендации примерно таковы:
-
по 2 контура проводки на помещение — на освещение и на розетки;
отдельные контуры напрямую к щитку на каждый мощный электроприбор (вроде электроплиты или духовки);
отдельный автоматический выключатель в щитке для защиты каждой линии.
По выбору сечения кабеля привычные, обкатанные десятилетиями, стандарты следующие (можете проверить самостоятельно, погуглив или поговорив со знакомым электриком):
-
1,5 мм2 для линий освещения + автомат на 10А;
2,5 мм2 для розеточных линий + плюс автомат на 16А;
4 мм2 для мощных потребителей + плюс автомат на 20А.
Просто, понятно, проверено. Но устарело. Ни в коем случае не утверждаю, что так делать нельзя — безусловно, можно. Вопрос в том, зачем, если можно сделать по уму, а не по старинке? Следующий шаг — разобраться с расчетом проводов «по новому».

Как лучше выбрать и рассчитать кабель: сечение, длина, марка?
Во-первых, подключая рациональное критическое мышление. Главным образом для того, чтобы проанализировать реальное (а не теоретическое, а по факту устаревшее) потребление электроэнергии современной бытовой техникой и лампами.
В качестве пролога назову главный бонус: Вы сэкономите на закупке кабеля.
В крайнем случае не переплАтите, а плоды будете «вкушать» ежедневно. Купить километр тонкого провода или полкилометра толстого — то на то и выйдет. Да, автоматики в щитке выйдет побольше, но это не существенное удорожание. Ведь это не УЗО на все линии ставить (об этом подробнее расскажу ниже). Добавить 10-15 автоматов невысокого номинала кардинально на бюджет не повлияет. Ах да, и бокс понадобится чуть-чуть вместительнее, что тоже мелочи.
Для начала самый показательный момент: поговорим об освещении.
Принимаем как данность, что в большинстве квартир и коттеджей оно уже светодиодное. Со всеми вытекающими преимуществами, в том числе супер-экономичным потреблением. А приведенные выше стандартизированные показатели сечения кабеля были разработаны для безнадежно устаревших, но полстолетия назад не имевших ни единого конкурента прожорливых ЛОН. Разве не показательно: вместо 60Вт для ЛОН всего 6-7Вт у LED!
Так какой смысл упорно питать лампочку с 10-кратно меньшим потреблением все теми же 1,5 мм2? Ок, не рассматриваем одну лампочку, давайте возьмем для наглядности дорого-богатую люстру с общим потреблением 50Вт. Даже для нее сечение не то, что «полторушка», но и 0,75 мм2 предполагает приличный запас прочности.
Проверка здесь простая: пользуйтесь проверенной десятилетиями (вот уж что не устаревает) и поколениями электриков формулой:
I(А) = S(мм2) × 10
где I — сила тока, S — необходимое сечение кабеля, 10 — просто 10. Сразу добавлю примечание: практика доказала, что эта выведенная эмпирическим путем формула отличается от научных расчетов в пределах мизерной статистической погрешности и имеет железное право на существование.
Для нашей великолепной (и по меркам LED прожорливой) люстры необходимая площадь сечения составит:
-
50Вт / 230В = 0,22А,
0,22А / 10 = 0,022мм2,
0,75мм2 / 0,022 = 34 раза.
Как Вам? Даже такой нестандартно тонкий провод в 34 (!) превышает фактическую потребность, а привычные 1,5мм2 для линий освещения просто вопиюще зашкаливают.
Еще раз отмечу, что это приблизительные расчеты, но от реальности они недалеки.
Зачем бороться за новый подход и тонкий провод? Вовсе не из-за компактности как таковой, все равно штробить. А ради значительной экономии. Потому что на каждом метре кабеля Вы скинете, и прилично. За бухту кабеля 0,75мм2 заплатите около 200 грн. За «полторашку» — раз в 6-7 больше. Да, тонкого кабеля придется купить до нескольких километров — и щедро разложить его жгутами. Бывает, в квартире наматывают по 10 км проводов, но ведь это тонкие провода.
Какое сечение ставить на розетки «220/230В».
Как минимум на каждый мало-мальски мощный электроприбор заведите отдельный кабель. Сплит-система, стиральная машина, электрический водонагреватель… Пусть по итогу будет 20, 30 линий — это не страшно, а даже хорошо (помните о скрутках и соединениях, точнее, о том, что их желательно минимизировать, а в идеале избегать). И на каждый электроприбор посчитать сечение как можно ближе. Тем более, стандартные розетки больше 16 ампер все-равно не пропустят.
Скажу больше и забегая наперед: далеко не все стандартные розетки пропустят даже 16 ампер. Даже (!) если на них написано, что могут. Здесь вопрос упирается в качество. В дешевых турецких или китайских розетках крайне редко обнаружишь реально медь или хотя бы латунь в составе контактной группы, потому там по факту там сталь, покрытая краской с оттенком меди, и возможности еще меньше. И соответственно, вести к такой розетке дорогой толстый кабель попросту не имеет смысла.
Часто на практике ситуации, когда люди собираются купить для квартиры хороший кабель (например, от Одескабель), но при этом розетки откровенного эконом-сегмента — мол, на этом можно сэкономить. Оно-то может и сэкономите, да только смысл переплаты за кабель сразу же теряется.
Реальные примеры: кабеля покупают на 15 тыс. грн., а розеток набирают на 1,5 тыс. грн. китайских (при том, что немецкие обошлись бы в 3000 грн.). Было бы разумнее сделать наоборот: проложить потоньше кабель и взять немецкие розетки. По цене бы то на то и вышло, но результат был бы однозначно круче, правильнее и долговечнее. Бессмысленно заводить кабель, который выдержит 7кВт на розетку, которая и 3кВт не выдержит. Т.е., это выброшенные на кабель деньги.
К тому же, если есть реально мощный электроприбор, требующий соответствующего сечения кабеля (вроде электроплиты, если уж ее вдруг не подключили напрямую от щитка), то и розетка к нему будет особенная, силовая.

И кабель туда нужно действительно на 4мм2. А в других случаях гнаться за сечением нет смысла. Все равно розетка как слабое звено сразу ограничивает возможности всей системы.
Кстати, о выборе и установке электрофурнитуры обязательно поговорим ниже, это действительно важный вопрос. Один из основополагающих. А пока продолжим о подборе кабеля.
В нынешних реалиях электричества реально потребляется больше, чем 3-4 десятилетия назад. Но это происходит главным образом за счет повышения количества техники в каждом отдельно взятом домохозяйстве. При этом современные электроприборы не чета советским, они уже не такие прожорливые сами по себе (посмотрите на маркировку новых стиралок и холодильников — сплошные А+ и А++). Общее потребление становится экономичнее и плавно распределено во времени в течении дня, без резких скачков. Не как десятилетия назад, когда у тебя на кухне включается холодильник, а лампочки мигают даже у соседей. Т.е. суммарное потребление выросло, а пиковое нет. В связи с тем, что потребление малое, большие зазоры делать нет смысла.
Что в цифрах? По освещению определились — смело выбирайте кабель сечением 0,75 мм2.
Если Вы спросите: почему все-таки не 0,5мм2, ведь по расчетам и его хватает? А потому, что разница в цене для этих сечений не существенная. При этом учитываем, что на длинных трассах на слишком малом сечении могут быть значительные потери. Плюс 0,75мм2 точно хватит на все, что связано со светом, причем с приличным запасом на будущее. Потому лучше купить 0,75мм2, чтоб уже не думать и не вспоминать никогда.
Переходим к розеткам.
Номинал 10А или 16А — значение, на которое рассчитаны стандартные розетки Schuko. Провод 3×2,5мм2 — то, чем предписывают запитывать их по классике электромонтажа. Проверим уместность этих рекомендаций по той же схеме: 2,5мм2 × 10 = 25А — столько способен пропустить провод, но вот незадача — сама-то розетка ограничена 16 амперами. Это, кстати, 3,6кВт (16А × 230В) мощности подключаемого электроприбора, посмотрим еще и по этому показателю: 25А × 230В = 5,75кВт — так-то слишком мощное что-то, чтобы подключать в обычную розетку, не правда ли? Ведь по факту потребление современной техникой достаточно скромное. Взять даже из мощных — накопительный электрический водонагреватель, он же бойлер, на 1,5кВт: 1500Вт / 230В = 6,5А, 6,5 / 10 (упомянутая выше формула) = 0,65мм2.
Как видим, даже довольно мощная техника с солидным запасом запитывается той же «полторушкой». Вывод аналогичный пункту про освещение — провода сечением 2,5мм2 — неоправданно дорогое и ненужное решение.
Лайфхак: запланируйте несколько розеток, которые будете применять только для зарядки мобильных устройств. Где-то возле прикроватной тумбочки или в коридоре, как Вам удобнее. И смело запитайте их проводом сечением 1мм2, ведь там потребление будет совсем мизерное. Зачем? Дополнительная экономия в закупке кабеля: на каждом метре раза в 4. То же для маломощных потребителей вроде музыкальной аппаратуры.
А пригодится ли вообще тот самый «2,5мм2 для розеточных линий»? Честно говоря, реально он нужен только для прямого подключения духовки или мощного бойлера (такие встречаются). У таких приборов нет вилки, в них кабель заходит прямо от щитка внутрь и подключается в специальную клемму. Для электрочайника или утюга достаточно купить просто очень качественный кабель 1,5мм2, чтоб наверняка соответствовал ГОСТ. Но, безусловно, для успокоения души Вы можете проложить на контурах с розетками для подключения утюга, пылесоса, электрочайника или обогревателя 2,5мм2. Чтобы наверняка.
По поводу особо мощных потребителей рекомендации остаются актуальными: для электродуховки или электроплиты лучше выполнить отдельные контуры напрямую к щитку кабелем сечением 4мм2 для потребителя мощностью до 6-7кВт или 6мм2 для 8-10кВт. Трехжильный для однофазной сети, пятижильный для трехфазной.
Здесь тоже сделаю сноску — даже плиты и духовки не всегда подключаются 4мм2 или 6мм2, некоторым за глаза хватит и 2,5мм2, здесь нужно читать инструкцию к конкретной модели.
А что по маркам кабеля и его количеству?
Вообще чаще всего в квартирах применяют ПВС (он гибкий и легко укладывается) или ВВГ (дешевле, но жестче, потому сложнее в монтаже). Но, действуя по нашему плану дифференциации, учитывайте — на линии освещения подойдет только ПВС (или ШВВП), т.к. другие не бывают достаточно тонкими. У того же ВВГ минимальное сечение 1,5мм2 (а мы, как помните, обосновали, что провод толще 0,75мм2 для светодиодных светильников смысла прокладывать нет). На розетки зависит скорее от предпочтений электрика, здесь обойдемся без категоричности.
Таким образом, Вы определите, какие провода Вам нужны. А метраж каждого типа считайте по тем нарисованным ранее карандашным линиям. На них выполнена маркировка, что от чего, так что не запутаетесь. Только на каждый контур прибавьте еще метр-полтора для ввода и подключения автоматики. Так определите раскладку по суммарным потребностям кабеля разных сечений.
А где же купить кабель, не усеченный, по ГОСТу, и не подделку?
Понятное дело что не на рынке — т.к. крайне высокая вероятность попасть на подделку. А с купить напрямую с завода часто бывает вообще невозможно. Оптимально у официального представителя, желательно с длительным присутствием на рынке, т.к. интернет магазинов однодневок, к сожалению всё еще хватает, хоть их и значительно меньше чем лет 5 назад. Одним из официальных представителей, а их не так много на самом деле, сегодня является специализированный магазин электротехники и кабельной продукции — АксиомПлюс — где можно и выбрать кабель по детальным характеристикам, и сравнить по цене проверенных поставщиков (читать: заводов производителей) и купить кабель хорошего качества не опасаясь за его подлинность.
Посчитать — посчитали, а как прокладывать? И что еще пригодится?
Чаще всего прокладывают по потолку или по полу. Но все-таки чаще первый вариант, потому что в квартирах и домах популярен кабельный теплый пол. Т.е., провода идут по потолку, а затем спускаются по стенам до мест дислокации розеток и выключателей. При этом кабель на потолке затем закрывается или листами гипсокартона, или натяжными потолками. По стенам маршрут кабеля лежит внутри штроб, спрятанный под слоем штукатурки.
Нужна ли дополнительно гофра?
Наверняка Ваш электрик заявит, что в смету нужно добавить еще и гофру для прокладывания. И здесь я бы остановилась и порассуждала. Скажу сразу — вопрос «гофра и ее роль в электропроводке» тянет на отдельную тему с эмоциональными рассуждениями. Неоднозначный вопрос, решать который лучше, руководствуясь соображениями:
-
стандартов и предписаний,
целесообразности.
По факту, в «Правилах электропроводки» сама по себе гофра не упоминается. Там регламентировано, как надо прокладывать кабели в разных ситуациях и условиях, на каком расстоянии кабель должен быть от сгораемой поверхности, где и как он должен располагаться. А что он должен быть конкретно в гофре, не написано.
Т.е., в ряде случаев просто фактом своего наличия позволяет проложить кабель в соответствии с требованиями нормативов. Например, кабель должен быть проложен на расстоянии 2 см от поверхности. Добиться этого с помощью гофры, безусловно, можно — чтобы он висел на заданном расстоянии, плюс не перегибался, не переламывался. Но сама по себе она его ни от чего не защищает, кроме ряда механических повреждений.
Пожалуй, главная причина проложить кабель в гофре: если трубы герметично закрыты, то внутрь не попадает кислород. В результате, даже если с находящимся внутри кабелем что-то случится, появится искра и произойдет возгорание, имеющийся внутри кислород моментально закончится, и произойдет самозатухание. Звучит неплохо, правда? Но учтите, что эффект происходит только при герметично закрытых трубах. А на практике чаще «лишь бы было», кинули, и все, выглядит солиднее, клиент доволен. А спроси, для чего нужны? — 95% электриков затруднятся ответить по существу. Услышите версии вроде: «ну, надо, чтоб в трубе было», «так все делают», «так красивше». Так что, если уж прокладывать в трубах, то логично герметизировать концы. При этом обязательно следить, чтобы труба была хорошего качества и без повреждений.
Так что домашняя проводка безопасна и без применения ПВХ гофры при использовании не поддерживающего горения кабеля (как тот же ВВГ) и выполнения скрытой проводки (в штробах под слоем штукатурки).

Это скорее визуальное решение и легкая дополнительная механическая защита (например, гипоскартонщик случайно заденет ножом и повредит изоляцию). А еще легкая сменяемость провода при необходимости.
Лайфхак: если рассматривать в контексте механической защиты, рассмотрите вариант кабель-каналов. Чисто из соображений практичности. Они хотя бы квадратные, их гораздо проще заштукатурить в стенах, чем круглую гофру. К ним идут расходники вроде углов, поворотов, тройников, облегчающие монтаж. А с целью безопасности это то же самое (хотя, по правде, кабель-канал по факту более жесткий и защитит от механических повреждений лучше, чем гофротруба). По деньгам с кабель-каналом едва-едва дороже.
Подумайте об импульсных выключателях.
Особенно для больших помещений, комнат сложных конфигураций, длинных коридоров. Если квартира однокомнатная, небольшая, то смысла особого нет, но «хозяин-барин». Случается, что и в однушках делают.
Почему да? Это тройная экономия: на кабеле, на выключателях, на монтаже. А еще надежно, ремонтопригодно — если выйдет из строя, то с помощью отвертки за пять минут заменишь. Не то что для перекрестного выключателя, где пол ремонта надо переделать, чтоб его заменить.
Импульсные выключатели уже не редкость. Идея закономерно становится популярной, а спрос, соответственно, рождает предложение. Вы найдете их в каталогах европейских производителей электрофурнитуры, причем стоит импульсный выключатель ровно столько же, сколько обычный. К нему нужно купить импульсное реле, которое ставится в щит, его цена вполне доступная, около 200-300 грн.
И, безусловно, огромное количество made in China, но здесь надо быть внимательнее, чтобы не напороться на откровенный треш. Т.е., цена уже сравнялась с проходными, а вот монтаж проще и быстрее. Как и ремонт или замена по необходимости. Причем ставить их можно без ограничений по количеству — везде, где удобно пользоваться. Импульсное реле и кнопки позволяют создать абсолютно любую комбинацию управления системой освещения. Хоть одной зоной из пяти-десяти-пятнадцати мест, хоть пятью-десятью-пятнадцатью зонами из одного места. И не нужно бегать по квартире. Например, выходя из дома, нажатием одной кнопки возле входной двери выключите освещение во всех помещениях.
Но это все-таки желательный, а не обязательный элемент. Давайте теперь вернемся к действительно важному объекту, расположенному возле входной двери — к распределительному щитку. Пришло его время.
Как выбрать и поставить электрощиток.
Вы уже, наверное, поняли, что щиток в результате получится гораздо объемнее, чем отходящие в прошлое боксы на 10 модулей. Выбирать удобно пошагово по параметрам.
Размер — исходя из суммарного количества модулей всех устройств, размещаемых в щитке (подробнее читайте ниже).
Лайфхак: обязательно предусмотрите запас места на DIN-рейке. Это очень выручит, если в будущем придется поставить еще один-два автомата (допустим, на новую сплит-систему) или дополнительное УЗО на детскую комнату. А вообще, в принципе, чем просторнее внутри бокс, тем удобнее монтаж.
Материал — пластиковые (в целом эстетичнее и удобнее для квартиры) и металлические.
Способ установки — встроенный в стену или навесной. В квартире лучше встраивать, это максимальная компактность.
Лайфхак: если будете встраивать в гипсокартон, сразу купите специальные крепежные лапки для крепления в полых стенах, чтобы не мучаться с установкой и не дозаказывать.
Дизайн — хотите с прозрачной дверцей или с глухой? Опирайтесь на собственное понимание удобства и эстетичности.

Кому-то хочется кинуть взгляд на установленное на DIN-рейке реле напряжения (о нем расскажу обязательно) с индикацией на дисплее и понять, что все в норме. Другому белая непрозрачная дверца кажется более симпатичным вариантом. Кстати, о белом. Не белым, собственно, единым.
Если хотите чего-то поинтереснее, you are welcome — в каталоги европейских производителей. Они делают настолько симпатичные щитки, что их вполне можно рассматривать как изюминку интерьера. Например, в серии Volta от Hager найдутся исполнения в голубом, металлик, антраците, даже с зеркальными рамками, под постер. Или модели, дверцу которых легко закрыть штукатуркой или обоями для полного сливания со стеной.
Лайфхак: Если в квартире маленькие любопытные дети (а они в принципе бывают не любопытные?), очень пригодится модель щитка с замочком. В отличие от стандартной защелки, он надежно перекроет доступ к содержимому.
Какой бы бокс Вы в итоге не выбрали, обязательно обозначьте каждое модульное устройство в щитке — с помощью схемы (в некоторых моделях бокса для ее хранения предусмотрен зажим на дверце) или выполнив маркировку специальными наклейками.

Для любителей универсальности, конструктива и компактных решений.
Обещала рассказать об интересном решении. На рынке появились гибридные щитки от «классических» европейских брендов (Hager, Schneider Electric). В чем их ценная фишка: помимо DIN-рейки, в них установлена монтажная плата под мультимедийное оборудование. Представьте: Вы просто прячете роутер внутрь встроенного бокса, а не «украшаете» им стену или тумбу в коридоре. Такие щитки хорошо вентилируются благодаря продуманной конструкции. На примере Hager серии популярной Volta:
-
классический встраиваемый бокс VU36UA на 36 модулей обойдется в без малого тысячу гривен,
гибридный VU36NWB такой же емкостью, но еще и с перфорированными монтажными панелями — в полторы тысячи «с копейками»*.
* цены на электрощиты взяты тоже с сайта «АксиомПлюс» (кстати, официальный партнер компании Hager)и указаны на момент публикации этого материала (сентябрь 2019 года).
Т.е., во втором случае Вы заплатите в 1,5 раза больше, но сразу получите адаптированное под установку оборудования компьютерной сети (элементов системы «Умный дом», сигнализации) место в основном распределительном щитке. И максимально возможный цивильный внешний вид прихожей.
Что обязательно, а что желательно ставить в электрощиток.
Обязательные элементы для домашнего электрощитка: автоматические выключатели (для защиты от короткого замыкания) и УЗО (от токов утечки). Автоматы подбирайте по рассчитанному значению номинального тока на каждую линию. Или ровно той же нагрузки, как ожидается на контур, или номинал, следующий в линейке в сторону увеличения.
Для примера возьмем рассмотренный нами водонагреватель. Линия для его подключения на 6,5А (мы посчитали выше) потребует защиты автоматом на 10А: 6А уже мало, а следующий в градации «десятка» («восьмерка» очень редкий номинал и выпускается в промышленных сериях). Всю линейку возможных номиналов смотрите в онлайн-каталоге (там же и выбрать удобно).
Совет: брать номинал автомата «на вырост» нельзя. Запас в этом случае не просто не нужен, а вреден. Защита должна сработать, отключив аварийную линию ДО того, как кабель начнет греться.
УЗО для защиты от токов утечки ставьте как минимум вводное (на всю квартиру) с показателем чувствительности к току утечки 100мА. Оно работает как противопожарное (в паре с общим вводным автоматическим выключателем). На небольшую квартиру допустимо поставить на ввод и 30мА, оно сработает и от пожара, и от удара током.
Еще одно на ванную — желательно с чувствительностью к токам утечки 10мА (плюс такое же на детскую комнату, если таковая имеется или планируется). На 30мА в санузел тоже допускается. Если бюджет посвободнее, то примените еще более надежный вариант: на каждую комнату по отдельному УЗО на 30мА (кроме ванной и детской, здесь не меняем показатели), и тогда обойдетесь без вводного.
Совет: проследите за организацией простой и понятной с первого беглого взгляда маркировкой автоматики в щитке. Это поможет моментально ориентироваться в «начинке».
Помимо обязательного списка очень рекомендую кое-что добавить. Особенно, если напряжение в Вашей домашней сети оставляет желать лучшего.
Здравое решение — поставить реле напряжения для защиты техники.
Но только при эпизодических провалах и всплесках вольтажа в розетках (если проблемы проблемы постоянные, то реле будет работать в режиме «нон-стоп»). Реле оперативно обесточит линию при аварийных значениях напряжения (т.е., выходящих за пределы безопасных для домашней бытовой техники, указанных в инструкции). И возобновит питание после стабилизации ситуации.

Особенно ценна такая возможность для компрессорной техники (холодильники, кондиционеры). Конструкционно выбирайте на всю квартиру (для установки в распределительный щиток на DIN-рейку) или на один электроприбор — чаще всего выбирают розеточное исполнение для холодильника.

Выбирать реле нужно по номиналу: по сумме мощностей подключаемых электроприборов. Например, техника (потенциально единовременно включаемая) потребляет в сумме 11кВт, определите номинал по формуле из школьного курса физики:
I = U/R = 13000Вт/230В = 47,8А
тогда реле в щиток выбирайте на ближайшее значение 50А. Лучше посмотреть воочию на предлагаемые в продаже модели, чтобы понимать габариты. Так, реле на подходящие для нашего примера 50А занимают по ширине 3 модуля. Это важно знать, чтобы не промахнуться с вместительностью распределительного щитка.
Важно: на одна фазу — одно реле, на три фазы — три однофазных реле.
Предупреждая стихийный форс-мажор, поставьте разрядник.
Советую поставить в щиток защиту от импульсных перенапряжений (проще говоря, от молнии). Ценность этого устройства в том, что оно минимизирует риски грозового перенапряжения (с которым, к слову, не справится ни один автоматический выключатель). Особенно это важно жителям частных домов, но и в квартире лучше перебдеть и установить в свой щиток разрядник самой бюджетной категории D (ценник в пределах $10). Ведь система молниезащиты от строителей часто не выдерживает критики.
Важно: ставится на ноль и на фазу. Для однофазной сети нужен двухполюсный разрядник, для трехфазной — 4-полюсный.
Параллельно занимайтесь электрофурнитурой.
Когда известно, сколько розеток и выключателей будет в квартире, а также их расположение, смело приступайте к их поиску. Что касается установки, начинать надо с подготовки отверстий для установки подрозетников (стандартной глубины 45 мм или «XXL» — на 60 мм, если в нем предполагается узел проводов).
Для установки нескольких механизмов в ряд выбирайте готовые подрозетники на 2-4 места или модульные, легко соединяющиеся между собой — посоветуйтесь с Вашим мастером.